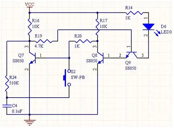
三极管一键开关机电路详解

相关图片

为什么小功率自激式电源都用13001做开关管,不容易烧坏吗?

可否用13001做个小实验,电路越简单越好.我只想实操一下13001三极管

ha13001 音响ic电路图

网友自画的,标出来让大家看下位置,这是瑞能5号7号电池充电器的电路图

13001组成的山寨手机充电器电路

随机推荐

关晓彤再登央视,五四晚会造型活力满满,大长腿就是要穿短裙

《与凤》被嫌慢,最后一部1集抵10集|杨紫|成毅|网评|小说|赵丽颖|大唐

家用多功能电饭锅ih电磁加热 微压沸腾 精钢鼎釜内胆智能预约电饭煲

蓝蓝的大海 61 男生阳光帅气头像7815 时时刻刻都要照顾好自己

爱奇艺新综艺,拟邀剧组阵容太强大,白鹿黄景瑜李沁罗云熙都在

进击的巨人

妙应寺白塔简笔画

芦荟胖到爆炸,花朵开满了盆,就是用了这个方法!_开花_温度_土壤