手机充电器 改 1.5v电源

相关图片

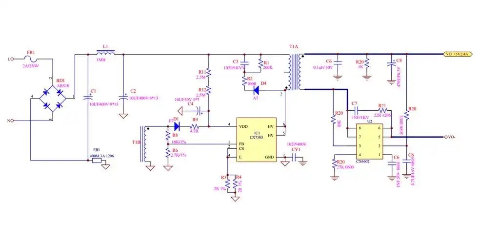
5v2a充电器电路图

5v1a充电器芯片方产品特性以及它的优势的介绍

常见手机充电器电路图1.doc

小飞哥充电器电路图.jpg

车载手机充电器电路图

随机推荐

有种整容叫离婚,前夫冯绍峰变化不大,赵丽颖却像换了一个人.

【自修】黄家驹头像 "蒙上眼睛,再也听不到人们那一天的嚎叫"

火影壁纸宇智波斑

祁宋ins真人微信清新女生头像

杨幂为了秀腿真是拼了,穿的上衣有点短,也要硬当裙子穿|风衣|内搭|t恤

23春夏/鱼骨抹胸连衣裙.模特实物上身图/这款连衣裙一共用了 - 抖音

粉色系旧漫男生头像 这种风格头像有人喜欢吗-粉色系

单腿女孩也时髦,一身"无性别"穿搭,你get到了吗?