启达启臣微cr6841应用指导书 v1.

相关图片

启达启臣微cr6841应用指导书 v1.

20_电路

启达启臣微cr6841应用指导书 v1.

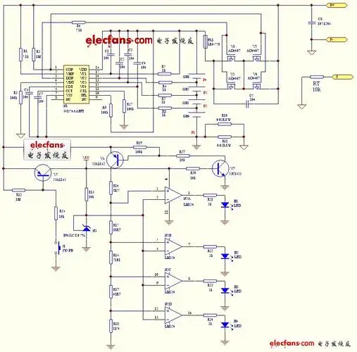
控制电路的设计 本设计采用sg6841高集成环保模式pwm控制器,该控制器

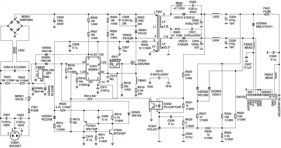
关于开关电源中tl431hepc817奇怪的电路

随机推荐

金城武头像高清 金城武年轻时最帅图片和近照_qq明星头像_找个性网

程莉莎个人资料-程莉莎个人资料,程莉莎,个人,资料

好听音乐#亲爱的你在想我吗

电脑壁纸 桌面壁纸 聊天背景 锁屏壁纸 ins 油画 iphone 【禁商用】

同样因为《陈情令》而走红,为何肖战的后续资源比不上王一博

微丧气伤感动漫男生头像大全略显忧郁的二次元男生头像下载72qq

高圆圆 夏日冰淇淋广告宽屏壁纸壁纸图片

集美们我又做锅盔了