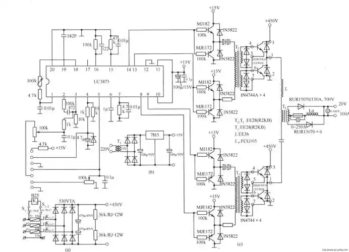
无忧文档 所有分类 工程科技 电子/电路 高清atx电脑开关电源图纸(tl

相关图片

电工实操考核中,最经典的7张电路图(高清收藏版)

1·51 平衡恒流输出电路

电机正反向控制标准图纸解析

我国三相电标准为380v交流电压,接触器主要用于控制水泵,电动机等负载

90度相位标准电路及获得90度相位标准的方法

随机推荐

原创肖战大学照片曝光给大学女友买钻戒跟同学聊天被造谣是恋爱

刘涛,1978 年 7 月 12 日出生于江西省南昌市西湖区,毕业于广东外语

6月23日特邀嘉宾揭晓实力派歌手郭涛唱响延安宝塔山星火音乐节开幕式

关晓彤和姐姐关晓丹有什么差别你认为是怎样的呢

有没有星爷帅气的壁纸

《终极笔记》成方旭特辑 "骚话连篇"王胖子电视剧终极笔记#终极笔记

高端简约大气眼镜店促销宣传活动海报

94当兵8年,现如今在成都创业打拼.青春给了部队,发型输给了 - 抖音