狗头,微博加狗头表情是什么意思 - 什么梗

相关图片

狗头

狗头表情包特辑太多了有点杂哈哈哈哈

狗头

正宗狗头

狗头头像图片抖音表情包

随机推荐

曲面壁纸上一波

钟楚曦假如可以选择生活我宁愿简简单单6767

小脸女生黑色剃鬓角短发发型

韩雪的高跟凉鞋,大长腿,笔直修长

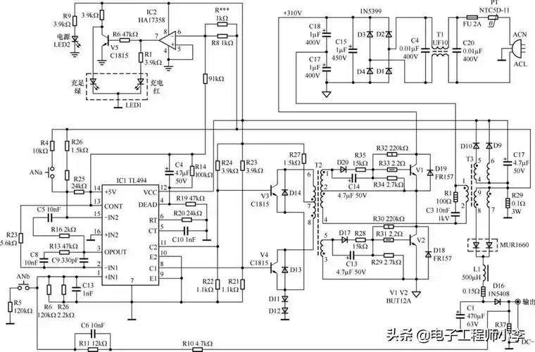
开关电源电路原理开关电源变压器原理

爷们儿》已于10月6日在天津卫视,安徽卫视,四川卫视,陕西卫视四家电视

李一桐,白鹿,李沁颜值相似却风格迥异.李一桐,白鹿,李沁还傻

sulli崔雪莉人间水蜜桃