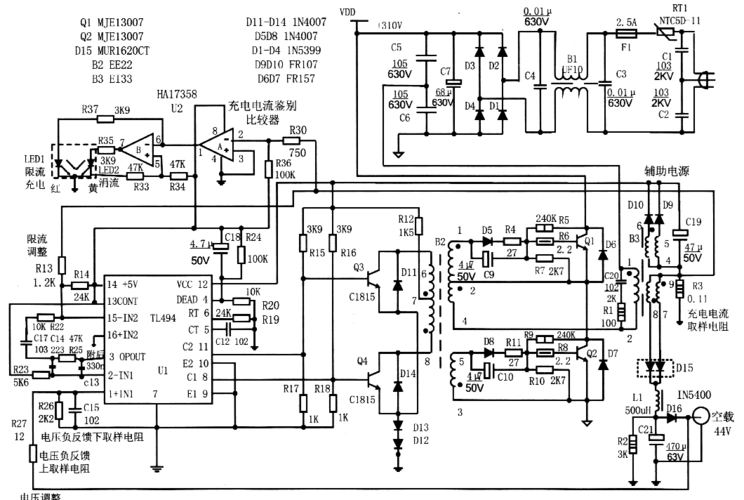
电动车充电器电路原理图

相关图片

电动车充电器电路图全集

电动车充电器电路图

免费文档 所有分类 工程科技 电子/电路 电动车充电器原理图 第1页 下

电动车充电器电路图

电动车充电器电源原理图与解析苍松借鉴

随机推荐

杨紫李现恋情最新消息 可能性不大恋情不是真的

周杰伦首部电影头文字d周杰伦陈小春陈老湿同台飚车谁才是最后的赢家

不知道大家有没有发现娱乐圈中很少看见女明星戴眼镜,私下生活中可能

刘晓庆的近照素颜近照(刘晓庆现今的真实照片) - 帮企客

2020年最火微信头像女生简单大方

严浩翔蓝白造型随拍##严浩翔 yanstyle##一人一张明星氛围感神图

张含韵写真

评奉贤区长希望引入上海地铁15号线:改变轨道交通规划非常难