angelababy#‖#杨颖# 素颜有,生图有,怼脸有,谁美得过你啊!

相关图片

素颜照|黄晓明|女明星|baby|杨颖(十六国)_网易订阅

杨颖长得真好看.虽然皮肤比较黑,但是五官很优秀,素颜照也很美!

素颜女神05 #angelababy##杨颖

杨颖这张素颜照真的美到我了,五官皮肤都是上上乘,为什么黄晓明却不

baby旧照生图曝光,失去了美颜和滤镜,这颜值我没看错吧?

随机推荐

这么高清唯美的壁纸,当然值得分享给你啦[比心][比心][比心]

赵丽颖雪祭司神女妆##赵丽颖时尚芭莎闭年刊封面##赵丽颖暗夜缪斯

动漫壁纸#蓝衣恶魔少女,喜欢的赶紧下载保存成为你的壁纸吧.

丁程鑫来伊份品牌代言人

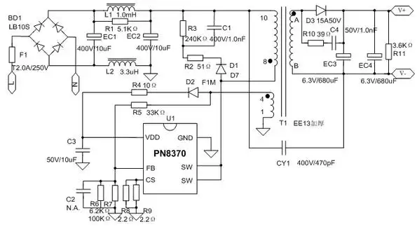
首页 供应产品 03 5v/2a充电器应用方案 电路具有过载保护,过流保护

开业啦,开业啦!苏泊尔专卖店由原61队搬迁至翡翠 - 抖音

lol英雄联盟炼金术士辛吉德皮肤7

绿色系ipad壁纸|ipad|绿色系|壁纸_新浪新闻