电动车充电器电路图全集

相关图片

请教家电高手:多余1个72v和1个48v电动车充电器,我想改成12v充电器,给

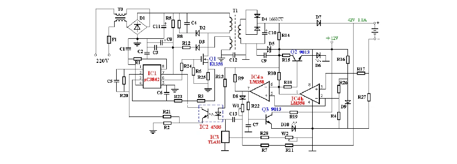
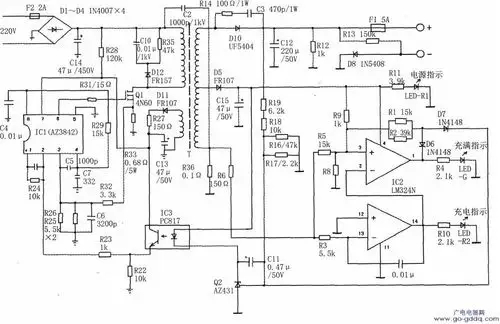
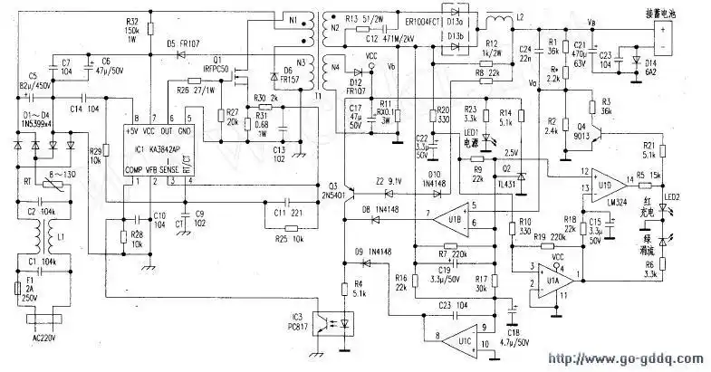
电动车充电器电路图

活动作品雅迪电动车充电器工作原理讲解第二集

电动车充电器电路原理图

最新雅迪电动车充电器电路图(高标牌)

随机推荐

王俊凯夏季穿搭# 王俊凯夏季穿搭96主打的就是一个清爽帅气!

曾是最丑童星,因长不高演了15年儿子,和妻子出门被认成母女!

关晓彤cos小青,美到让鹿晗都认不出来,堪称经典中的经典_王牌_时候

【运动磁场】 nike kobe ad ep耐克白金科比12篮球鞋 852427-107

看到杨采钰穿泳装的照片,才知道陈金飞的品味是多么的好!

万圣节可爱鬼

"兽人永不为奴"「魔兽世界」壁纸大赏

背景图 | 停止期待我只想睡觉_网易订阅