高清黑衣蒙面人微信头像点击鼠标右键下载

相关图片

霸气神秘人黑客图片头像

神秘黑衣人头像图片

黑衣蒙面人头像图片【点击鼠标右键下载】

高清黑衣蒙面人微信头像点击鼠标右键下载

黑客头像神秘人长图 - 搜狗图片搜索

随机推荐

九阳轻养电饭煲电饭锅3l 不粘厚釜内胆4-10人柴火饭智能预约多功能焖

长津湖之水门桥首曝预告吴京易烊千玺演绎兄弟温情

花花的铁粉做的黄瓜创意摆盘

都说欧豪的板寸是无人能及张一山的平头则更是有过之而无不及

佐助霸气图片 火影又酷又帅气头像佐助系列 - 动画片头像 - 潮人个性

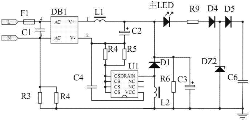
简单led灯电路图原理图(介绍两款常用的led灯电路工作原理)

《飞哥大英雄》梁飞扮演者雷佳音演过的电视剧有哪些

902新款短裤女夏2017新款怀旧色简约时尚牛仔裤短裤韩版紧身弹力短