612伏铅酸电池充电器电路图

相关图片

菜鸟求简易实用的12v汽车电瓶充电器原理图

电瓶车充电器电路图(电动车充电器的电路看起来难) - 读书笔记

电瓶车充电器工作原理

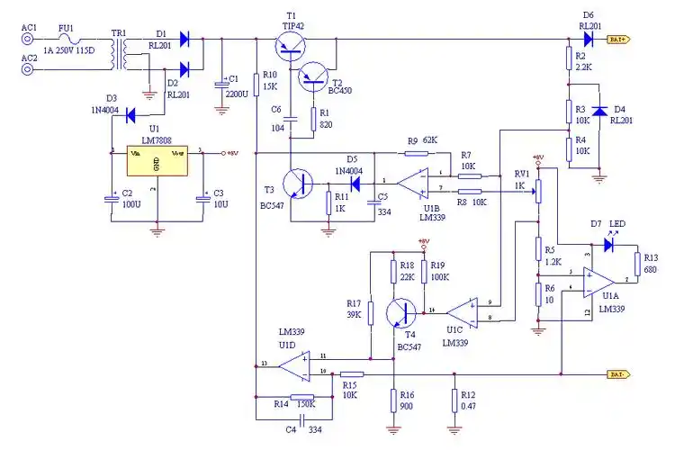
铅酸蓄电池充电器电路原理图如下

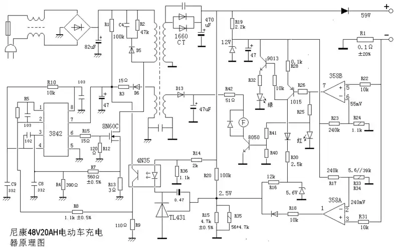
电动车 充电器电路图

随机推荐

欧美头像女/ins红人/大部分来自ins自截/!

龙王表情包拿走不谢!

《末路狂花钱》里的八位东北喜剧明星,每一位搞笑本领都很强

酷盖/优质御姐头_女生头像_我要个性网

张恒heng zhang的图片

这些动漫男生图片太可了都是些什么神仙颜值

2021年流行的发型都是以中短发或者是直短发这类,长度到锁骨的发型为

举办高级室内设计师职业资格证书考试辅导通知