阿杰 #谷江山 #杨天翔 #苏尚卿 #边江 #商桐 #cv卡修 #cv

相关图片

cv天空 #cv杨东旭 #cv卡修 #cv风允之

"古风派"男歌手卡修12月2日虎牙首秀 堪比古风live音乐会!

空空题字#cv天空 #cv卡修

12月10日起,每周六更新~我先去补个小说~#广播剧推荐#cv卡修 #cv炙

卡修微博id@卡修rui希小白微博id@coser希小白灿灿微博id@can_yh海疼

随机推荐

原创斗罗大陆82集三分钟唐三带领史莱克将78级魂师的柳二龙击败

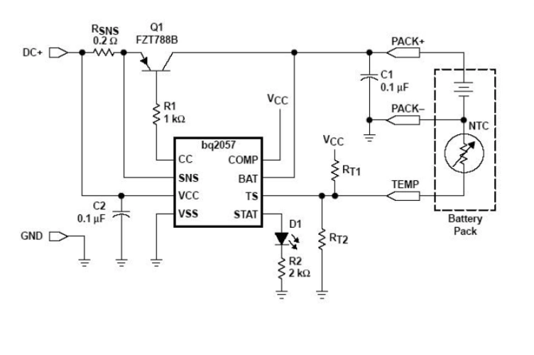
锂电池充电电路

那英1127生日快乐

王子异

人就像车子一样,也要定期保养,不然就有罢工的风险

痔疮专用湿巾克星_湿巾内痔.外痔.混合痔止瘙痒便血消肉球 苗家膏一支

firs/杉杉高档绵羊毛男士长袖衬衫秋冬季轻奢男装高档纯色商务男

体检记