第1舆论圈的微博_微博

相关图片

影视演员郝洋

郝洋

《白鹿原》开机 郝洋重塑经典传统果敢鹿贺氏

红毯明星郝洋我要在金融圈搞选美

郝洋

随机推荐

陈伟霆换了新发型,留背头的他突然发现不帅了,颜值下降_时尚_新造型

火影忍者语录,句句都是经典

2020微信头像带字个性有意境 今天不蹦迪明天变垃圾

哇这个特效真好看,大家一起玩#任妙音#月亮走了我不走

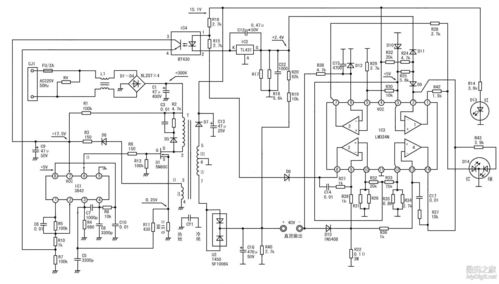
电动车充电器原理图(uc3842 lm324 tl431)

michael jordan airtime : michael jordan personal project

她曾说我的世界就是花花草草猫猫狗狗格桑花

他在逆光中告白五年重逢再续情缘高冷型男与精灵丫头来袭