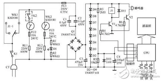
电饼铛开关接线图

相关图片

电饼铛#电路图 - 抖音

电饼铛电路图

家用电饼铛线路图-220v电饼铛开关接线图-电饼铛线路图图例三相-电工

双联船型开关 红绿色带灯2档6脚 电源按钮开关 电饼铛电暖器开关

电饼铛四脚开关接线图,电饼铛维修视频教程,电饼500_667竖版 竖屏

随机推荐

刘亦菲小龙女剧照刘亦菲小龙女古装图片精选神仙姐姐真的好美美得不食

二次元壁纸

吴世勋的那年今日

卡通猪图片大全可爱呆萌 2019猪猪图片超可爱高清无水印

老戚视频 功夫巨星黄正利,袁小田《南北醉拳》对阵,一决高下!

定制物理小发明创客作品科技小制作自制手工diy电动steam科学玩具材料

武神赵子龙林允儿夏侯轻衣剧照壁纸武神赵子龙林允儿韩国美女剧照壁纸

生活中纠结却与工作死磕这个20多岁的跑男总导演为何这么拼