多功能不锈钢电热锅电锅家用电炒锅电蒸锅电煮锅学生锅宿舍一体锅_好

相关图片

智能电压锅如何使用 - 2020年最新商品信息聚合专区 - 百度爱采购

同款质优价廉维修方便电热锅 温度控制器更换:温度控制器更换也是非常

苏泊尔智能电炖锅tg30yc1-60不加热故障快修一例

电炖锅不加热故障检测-电炖锅不加热-家电维修 - 电工屋

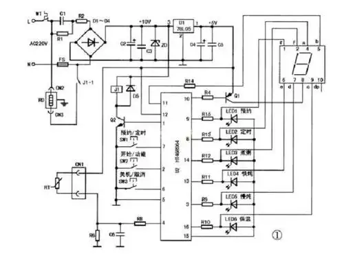
多功能电热锅电路

随机推荐

真的是很漂亮很灵气的姑娘王晓晨

宋茜elle风尚大典红毯生图

明星留络腮胡,古仔显老,吴京很帅,李小龙像野人,他却最适合留

2020亚洲男士发型流行趋势,毛都竖起来了

路虎揽胜车辆重大事故无气囊弹出

病娇男头像 - 知乎

2021新年发型别乱剪16款洋气烫发送给你蓬松瘦脸又百变

邓伦头像