上面给出了18650锂电池充电器和升压器模块的电路图.

相关图片

求48v2a电动车锂电池充电器箭头所指电阻值多少

锂电池恒流定压充电电路

锂电池充电电路

开关电源芯片sf1560组成的锂电池充电器主电路原理分析

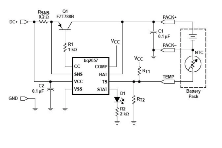
锂离子电池充电器电路

随机推荐

张钧甯成熟妩媚写真桌面壁纸

欣赏民国豪华大宅

云说家风易经篇既济卦第63卦如何远离小人答识别4种人不要搭便车第228

歌手王凯火力全开跨界决赛无悬念晋级新专主打一人份的孤独今日公开

把我吓坏了,以为得了白癜风,把照片四处发人找皮肤科大夫看,却又不敢

另外,其实纯种波斯猫要符合眼鼻一线的特征哦.

这种斜方肌怎么练能改善

丝绸睡衣女夏短袖长裤冰丝家居服薄款春秋大码睡衣