汽车12v电瓶充电器电路图

相关图片

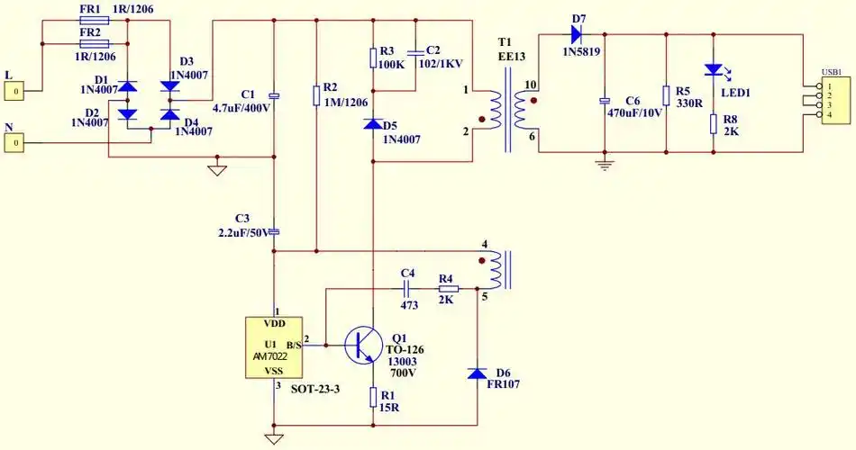
电瓶车充电器电路图

电动车gd-36充电器电路图

一文把30张电动车充电器电路图工作原理了解的明明白白

uc3842b电动车充电器电路图

电动车充电器电路图

随机推荐

杨紫8-30岁变化,小时候的杨紫太可爱了

范冰冰写真壁纸

把爱带回家女友怀孕男子竟然狠心说分手,男子我现在很讨厌你

精美二次元风景壁纸plus[互粉]

鳜鱼饲料pk活饵料鱼谁会最大赢家

《gta5》女性角色服装搭配,性感与可爱兼具?小姐姐不一般!

假毛男式气质短直发蓬松中分刘海帅气男短发时尚潮流百搭男士发型

众仙归位了,致敬逝去的90版《封神榜》演员.