48v电动车真实接线路图 电池盒上红线接第一块电池正极

相关图片

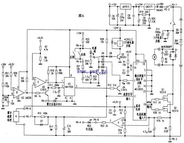
电动车 48v 充电器原理图与维修(高清版)

从这两张电动车线路图上可以看出,区别在于有无转换器.

48v电动车充电器电路图

完全能匹配48v电动车,不需要换控制器或者电机的,只要确定你电池仓

电动车线路图大全

随机推荐

停诊期间牙痛自救指南

张艺兴

南瓜子脸适合什么发型南瓜子脸女生好看发型3

分析:如果一个人的事业线上横纹,而且是位于月丘的位置,一般代表这个

高冷超拽的性感女头像侧脸真实小众ins清冷女头真人合集

革命者-图集-电影-光线易视

rj45防水连接器工业户外网络对接线网络延长转接头直通头m25 ip68

六十二岁后妈夫妻十年女儿才是老公心中的宝我不过是根草