60v电动车充电器维修经验总结本人亲自实践电源维修有危险动手需谨慎

相关图片

电动车 充电器电路图

电动车充电器电路图

五款电动车充电器电路图讲解

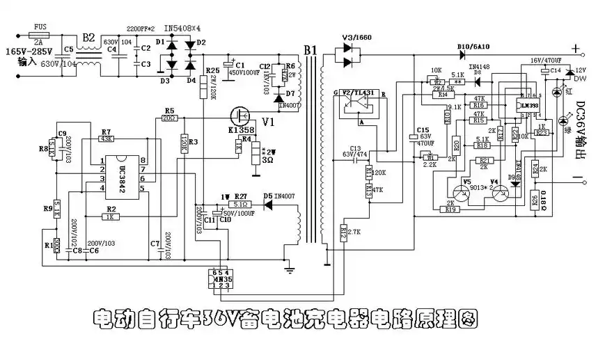
电动车充电器电路原理图

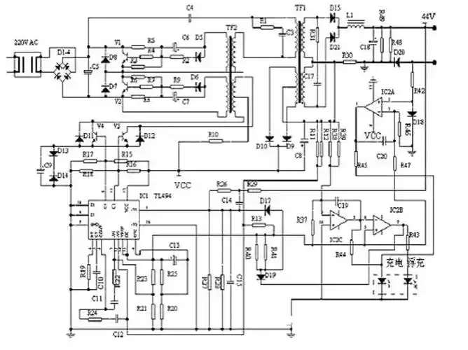
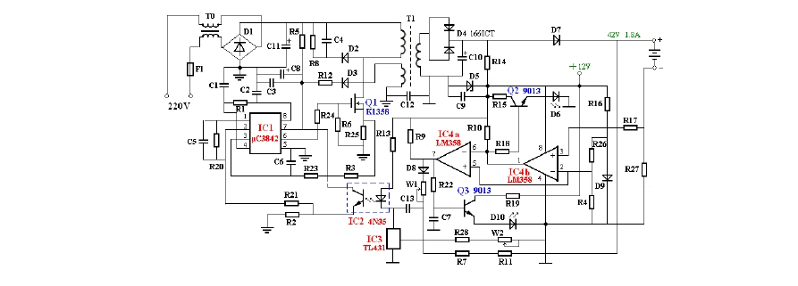
电动车充电器电路图全集

随机推荐

赵丽颖!当今中国影视界的一颗璀璨明星!|演艺|影视圈|古装剧_网易订阅

60岁男星宣布再婚生子!曾与吴倩莲相恋,老来得子被娃喊"爷爷".

二次元卡通可爱动漫女孩壁纸高清图片

陈欣予女版相柳##女版相柳##长相思

绿帽子gif歇逼了兄弟gif心态崩了gif斗图gif

tobebery女士风衣

静字竹子玄关装饰画图片

简笔画教程分享 军人