原材料密度级配碎石水稳层混凝土及沥青砼配合比大全

相关图片

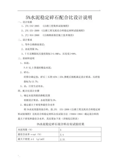
水稳层配合比

水稳配合比水稳配合比水稳配合比

水稳层配合比报告

水稳设计配合比

水稳配比用合量调整材 料重比量%()10/0平用量 1方-碎石3100 平方体积

随机推荐

宝马m3蓝色车侧视图 iphone 壁纸

一组唯美意境的黑白胶片美图,你值得收藏

english calendar for years 2025-2037, week starts on sunday

李若彤晒马甲线,在家如何练出完美腹肌?

唯美蓝色星空自然景观桌面壁纸

优质黑白男头

伤感绝望高清心碎绝望的伤感的头像图片心碎的头像图片大全痛到心碎

女生超短发烫发分享|元气减龄羊毛小卷短发