2014 年 10 月 获得"先进个人奖" 2014 年 11 月 参加汉字听写大赛

相关图片

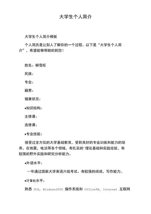
大学生个人简介

个人简历2

2021年个人简历自我介绍

50字的个人简介要怎么写doc

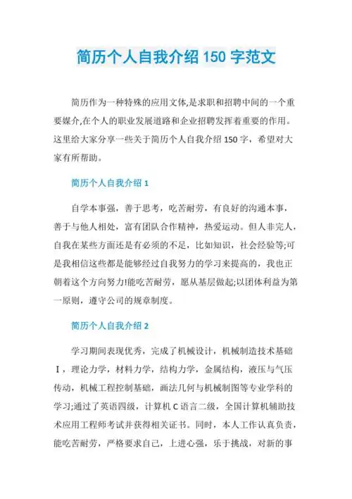
简历个人自我介绍150字范文

随机推荐

tfboys全体帅照图片 中了tf的毒°,tfboys帅气合照(tfboys女装大

看了裴秀智的街拍才知道,有些人能当"大明星"不是没道理的!

古装爱情电视剧(值得n刷的古装电视剧推荐) | 壹视点

49岁贾静雯和33岁张予曦穿同款我感慨气质面前年龄真不是问题

张艺兴转发恭喜_小朋友_小孩_事情

古风头像仙气古风动漫女生头像_小孩_心脏_正中间

吴谨言分享开机美照,背后锅铲抢镜,怀抱鲜花双腿似消失_许凯_姚子

大眠钢琴伴奏谱c调