03 哪位大师,有麦景图275电路图的,发一份给我,谢谢

相关图片

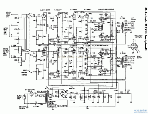
发个麦景图 mc 275 电路图

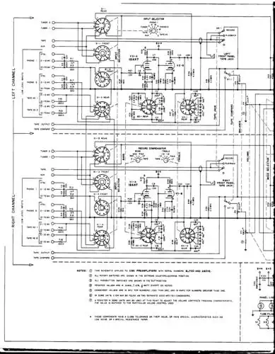
麦景图c22电子管前级放大器电原理图.jpg

大家来谈论该mic放大的性能无耦合电容

谁能给我一张用话筒控制电路的电路图 意思就是用一个手机电池当电源

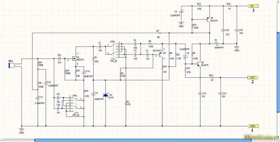
电容式麦克风电路图

随机推荐

朴灿烈认证中粉生日应援

系列,该剧根据原著小说《 蛇沼鬼城》,《谜海归巢》,《阴山古楼》

厨房湿巾 家用好物 天然橘香清洁去污光亮 杀菌抑菌 60片入

赤足者-红嫩足底 - hjzh008 - hjzh008 的博客

最好看的男生非洲小辫广州玛雅脏辫

金晨性感妩媚写真图片桌面壁纸

红楼梦林黛玉人物

42岁的胡静惊艳到我了,她为什么还是那么美啊!