回顾26年后再看天龙八部发现剧中12位女星个个无儿无女

相关图片

刘德华给他做配本可成为功夫巨星却因爱上李若彤而前途尽毁

他消失在娱乐圈,许久未出道,到底是为什么?

【图】季天笙的详细资料明细 悄然引退今成商人

被人彻底遗忘的武打明星,跟李连杰,赵文卓一样帅,当年接班成龙_季天笙

凭"小龙女"一角走红,"身材傲人"的李若彤,为何仍单身一人?

随机推荐

张柏芝陈奕迅《十二夜》:揭露成年人的爱情真相

王一博##tempo得宝品牌代言人王一博##王一博tempo得宝

清新素描,带你欣赏维和工兵勇士的别样风采 - 中国军网

猫矮—maoi - 堆糖,美图壁纸兴趣社区

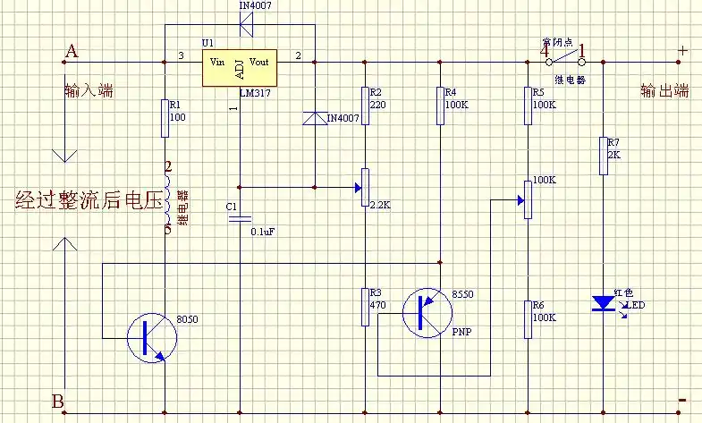
0~12v三端可调直流稳压电源电路图

杨幂巴黎时装周机场出发路透

孙秋生造像的宋字楷书字帖

乘务员靴子