蓄电池充电器电路图 63 2013-11-24 锂电池充电电路 3 2010-08-05 锂

相关图片

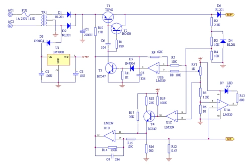
铅酸蓄电池充电器电路原理图如下

摩托车蓄电池充电器电路

在电子发烧友上找的铅酸蓄电池充电器电路原理图,小白看不懂,没分了求

汽车电池充电器电路图

简单实用的锂电池充电器电路

随机推荐

辣子鸡

古风饰品珍珠手链少女手镯手饰汉服配饰轻奢首饰原创转运招财蝴蝶

防粉尘口罩(3只装 1支架)kn95高级过滤高透气防粉尘口罩qxfmkz/02zm

手臂内侧突然就起红疹很痒,红疹闱成圆形如图,擦了几天皮炎平没什么

恭喜08号选手李宇春#18年前的今天,《超级女声》举行了总决赛.

齐晨(中国内地男歌手)_石塘网

原创天赐的声音单依纯根本不是我对手突破自我胡彦斌照顾后辈

夜斗