婚礼仪式流程表

相关图片

汉式婚礼流程策划方案 篇一:最全汉式传统婚礼流程最全汉式传统婚礼

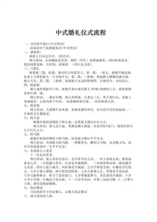
中式婚礼仪式流程表

各朝代中式婚礼的流程

婚礼流程图ppt

中式婚礼 #备婚 #婚礼 #婚礼仪式

随机推荐

高圆圆近期纽约街拍合集——钩针吊带搭配黑色半裙级踝靴

向华强前妻名叫丁佩,原名唐美丽,她的舅爷是张学良,父系三代都是从医

3对"最萌身高差"夫妻,王祖蓝李亚男相差12cm,最后一对太萌了

赖美云小七的ab面暖冬音乐会

萌萌哒重庆小情侣身高相差45厘米走红朋友圈

指甲贴片夏天美甲贴片成品2020新款甲片成品高级感假指甲贴片穿戴

老照片(5093): .长影演员庞学勤在妻子杨洸去世四年后与 - 抖音

四五十岁的圆脸中年女人不如试试短发不仅耐看还更显年轻