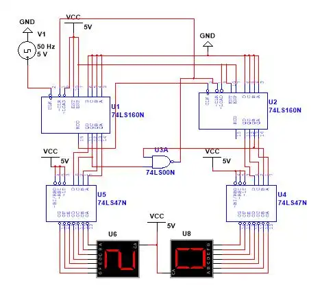
74ls161设计60进制计数器数电课程设计

相关图片

关于数电设计 七段数码管问题

一种简易单片机计数器程序proteus仿真带详细注释

60进制计数器电路图

图数字显示式光电计数电路之二

74ls16024进制异步计数器

随机推荐

王俊凯壁纸

爆料者发文称c姓女生和蔡徐坤2021年520认识,21日凌晨发生性关系.

林心如白色长裙优雅知性又不失仙气飘飘展现出绝美感和时尚感

奚梦瑶晒结婚证件照,两人同穿白色衬衫,奚梦瑶端庄有范!

服装设计手稿超话#每日一画##手绘服装效果图#分享一张格子西装 步骤

民间故事牛郎织女的作者是谁 中国民间故事探源 "牛郎织女"故事出自

牙膏泰国草本dentistepluswhite美白敏感专用清新牙膏