电动机常用原理接线图

相关图片

电动机常用原理接线图

220v电机怎么接线

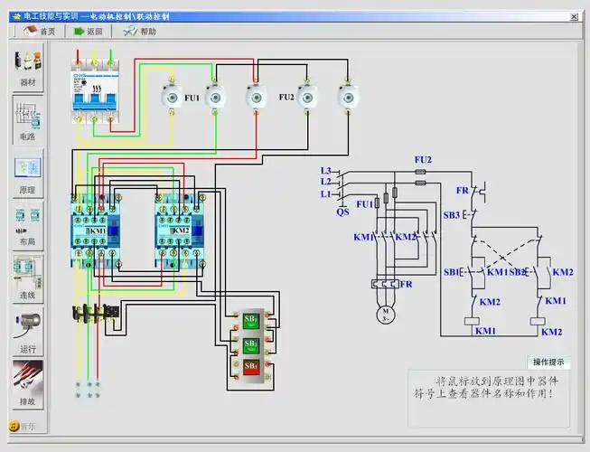
交流接触器控制电机正反转实物接线图

请问110kw电机星三角启动3个接触器和空开要多大的?

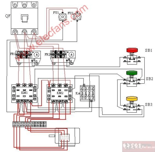
电动机电气自锁线路实物接线图

随机推荐

小王就遇到过这种欺负老实人的事——有次在快速道上,小王的车被后车

女生标准体重对照表瘦身减脂时间表

金俊勉#92#金俊勉帅气满分#230911 「spotvent

原创男明星抽烟,鹿晗忧郁,华晨宇陶醉,朱一龙唯美,只有他最无敌!

dnf女圣职者三觉立绘赏析,这么飒的四姨你还爱吗?

「美容院设计」时尚现代风美容院装修设计效果图

戴珍珠耳环的少女》 收藏 3《惊恐的女人》 收藏 4《蒙娜丽莎的微笑》

温岚复古氛围感大片