[问答题] 绘图题:请画出带有续流二极管的晶闸管单相整流电路接线图.

相关图片

利用废旧材料自制二极管单向导电性演示仪

稳压二极管如何接入电路进行稳压串联还是并联

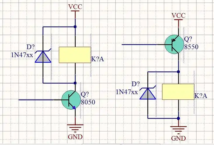
一个继电器旁边要并续流二极管两个继电器并联,但是两个继电器有没有

二极管正向接线法

追答 三极管就等效成一个开关而已,最主要的还是那个反接的二极管

随机推荐

江西.井冈山,大觉山游记拍摄花絮

杨洋##荣耀100##荣耀100系列全球代言人杨洋

双喜牌高压锅配件 手把浮子阀 浮动阀 止气阀 止开阀 安全自锁阀

军人拿枪全身简笔画军人拿枪全身简笔画素描

服装搭配实体店 男装女装新款大量上新#新款上新 @同城热门 - 抖音

男动漫头像腹肌_头像图片_扣扣乐园

杂/ 喜欢的图片存档/ 油画风壁纸「手机/ipad」/可.

黑头又称黑头粉刺,为开放性粉刺,皮肤油脂在空气中的氧化而造成,发臭