王一博代言妙可蓝多##王一博

相关图片

王一博代言妙可蓝多##王一博妙可蓝多品牌代言人##王一博黄西装

王一博代言妙可蓝多##王一博

王一博蓝色系穿搭##王一博多巴胺穿搭

王一博考古日常##王一博今天也很酷

王一博# 蓝色格纹外搭牛仔夹克定格桀骜不羁,双腰牛仔裤玩转趣味潮流

随机推荐

上图就是一张万能充电器的照片,上面有两个可以左右活动的电极,可以

霸气男头_男生头像_我要个性网

愤怒的绿色怪物

戚薇自嘲:20多岁的照片,自己看都像"整形前"

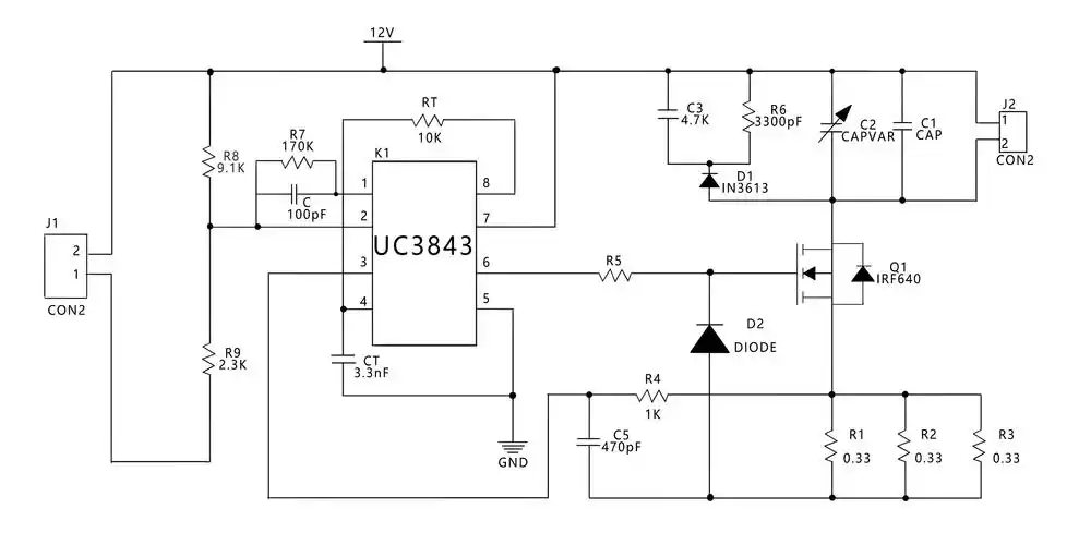
锂电池无线充电电路设计

3d姓氏头像励志的句子让你充足干劲

网红女东北纯棉红绿花布大棉裤老奶奶碎花外穿加厚线裤衬裤女套装

revelation启示录16章