任嘉伦白衣骑马路透##任嘉伦

相关图片

【任嘉伦】紫宣/谪仙/这才是谪仙本仙!

任嘉伦古风侧颜剪影

任嘉伦谪仙饭拍

可以分享下任嘉伦的神仙照片吗,谢谢啦(ps:因锦衣之下入坑,超级喜欢

任嘉伦# #任嘉伦天乩之白蛇传说

随机推荐

鞠婧祎 高跟凉鞋 长腿美jio丫

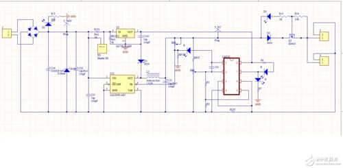
2v锂电池充电电路图

五台山风景区:佛教名山,自然与宗教的完美融合!

肖战 #逢考必过 #肖战的小飞侠 怎么还要完成上个学期的 - 抖音

500_500gif 动态图 动图

盘点周星驰电影中的经典泡妞名场面

江一燕《假装情侣》喜剧天赋尽显锋芒(图)

少女头像线稿