重温周杰伦首张ep范特西plus只要我唱一遍所有人都只会记住我

相关图片

周杰伦 2001年《范特西》专辑mv

【周杰伦范特西黑胶唱片试听全收录!】一口气全听完!

《范特西》无损音质--周杰伦第二张专辑!

《范特西篮球》战神-艾佛森登场 陪您跨年迎元旦

周杰伦依然范特西专辑个人向排名

随机推荐

亚洲第一美女克拉拉惊艳写真图集

消息新年的第一份惊喜是官博给的tfboys组合官博发布三小只合照

另类熟女:宁静|古装美女|心弦_网易订阅

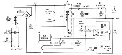
20w12v输出开关电源电路图

动漫蓝色驱魔师蓝色火焰中的帅气卡通男生高清图片桌面壁纸下载

我承认,我是来看王一博小哥哥的腹肌的

在海拔五千米光脚爬雪山景色美到极致野雪户外雪地里撒欢旅行推荐官

超萌白色可爱幼犬狗狗图片高清壁纸下载