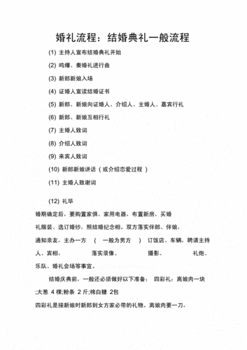
婚礼流程:结婚典礼一般流程.docx 4页

相关图片

婚礼筹备流程

婚礼筹备流程我只做最充足的准备上篇

(全)婚礼流程准备安排表

《筹备婚礼流程表解析.pdf》

超全婚礼筹备流程

随机推荐

自行车绘画

有种整容叫闫妮离婚净身出户的前夫邹伟没变她却像换个人

三克拉豪镶钻戒可以有多好看

动漫情头o

blackpink圣诞节装扮漫画版diy数字油画女团成员四人圣诞帽装饰画

电视剧青春斗的微博微博

【名侦探柯南】【怪盗基德】

矮个老婆太会打扮了,穿这种长靴搭配长大衣居然不压个子,还显高