中国神仙大系

相关图片

道教神仙大全一览图,道教天庭主要分为八部神仙

16,【四海龙王】 东方持国天王-魔礼海 一殿泰广王,二殿楚 - 抖音

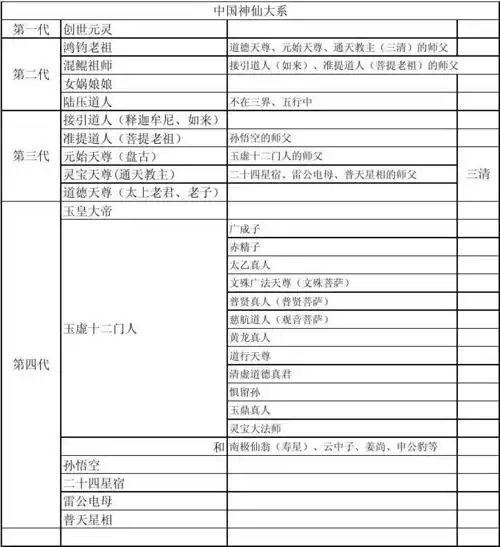
从上古大神到天庭神仙的关系图

天庭的组织架构

科学家发现天庭天上一日地下一年这样的地方真的存在吗

随机推荐

依然范特西

《史记》记载:骠骑将军自四年军后三年,元狩六年而卒.

挑战每天按相册顺序发一张李易峰的照片##园园不断

林心如:17岁爱上林志颖,40岁嫁给霍建华,41岁产女,如今怎样了

粉红可爱美少女清纯唯美高清桌面壁纸

吴亦凡保时捷冲刺挑战夺双冠 尽享跑车日于上海掀起跑车狂欢

【新歌推荐】于洋 -《以泪疗伤》_愿望_烟花_美的

mini binder clip,9/16"wide,1/4" capacity,12/bx,black