二婚遇真爱的4位女星,最后一个妥妥的人生赢家_梅婷_婚姻_张歆艺

相关图片

迎面而来的玻尿酸!张歆艺婚后首现身,但是你的脸怎么了?

张歆艺:经历3段感情2次婚姻,跟前夫的婚礼还邀请了二婚丈夫袁弘

张歆艺的老公 张歆艺结过三次婚吗-千百号

张歆艺结婚以来,接连拍了《幻城》,《战神纪》,《阳光姐妹淘》,都是

原创原创7年恋情1段婚姻张歆艺靠什么找到好男人袁弘

随机推荐

刘亦菲神仙头像

杨幂宫时期的旧图 以前的眼神温柔,性格也是北京大妞直爽性格,现在

翻到了早期海报的戚薇,原来她刚出道就这么美啊!

情侣头像一男一女两张真人甜蜜图片

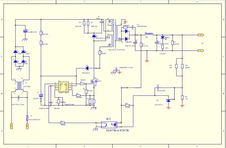
开关电源电路图原理图如图所示.

明星男扮女装:躲过了尹正穿旗袍,罗志祥穿丝袜,看到他:沦陷了

马伯骞女友王珂涵实锤揭秘 微博点赞歌手节目疑隔空表白

牛津女学霸刺伤剑桥男友反上诉 法官判其不入狱:她前途无量