Warning: session_start(): open(/tmp/sess_5ch99rpe4t12e1geq4gsg1co2e, O_RDWR) failed: No space left on device (28) in /www/wwwroot/www.nnbbaa.com/config.php on line 2

Warning: session_start(): Failed to read session data: files (path: ) in /www/wwwroot/www.nnbbaa.com/config.php on line 2
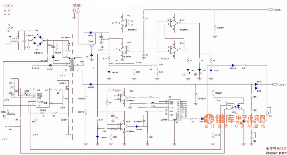
48v电动车充电器故障 - 能吧图片库

48v电动车充电器故障

相关图片

瑞尔48v电动自行车充电电路

电动车充电器维修 电动车维修技术 铅酸蓄电池充电器 电动自行车电路

电动车充电器电路图- 假装,放弃的日志- 网易博客

锂电池充电器电路

48v20ah电动车充电器改小为48v12ah实例

随机推荐

怎样和女生接吻,她就会把持不住?

复古发型合集都说是时尚是一个轮回,以前的很多香港女星的发型时隔多

鹦鹉怎么养

我终于把琅琊榜之风起长林看完了好上头又好好哭01评论区更新了剧照

他8次上春晚,却"被捕入狱",如今无人问津,老搭档也断

美女明星乔欣高清壁纸写真清丽脱俗绝代佳人

疯狂动物城:闪电树懒的慢动作令人着急,慢吞吞的性格增加了这部剧亮点

哪有免费的f调笛子入门指法?我是初学者,求指导