通用手机电池充电器电路(bq2057)_原理图论坛_单片机电路论坛_mcu资讯

相关图片

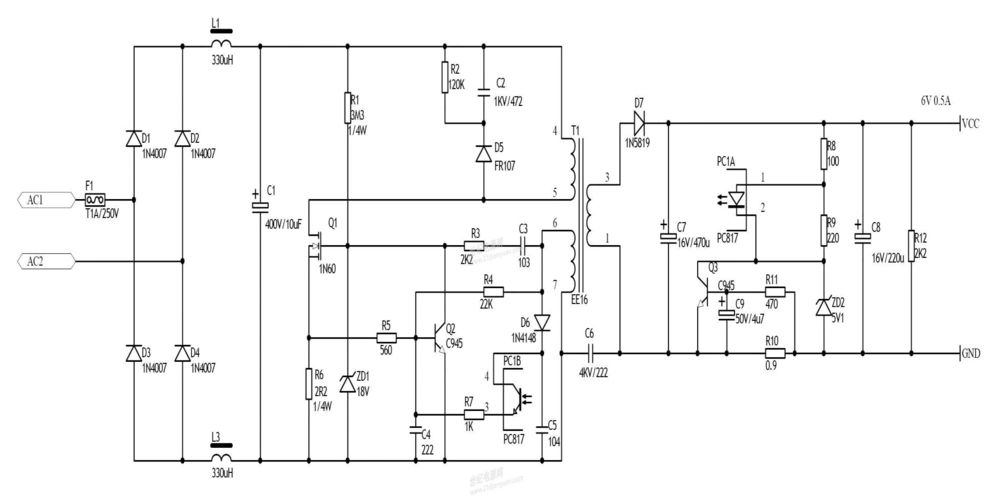
iphone充电器电路图

充电器的电路图(如果看不清,可以点大图): 一种是带光耦的,一种是单管

手机充电器常用的几款电路原理图

请电子发烧友帮忙分析一个手机充电器的原理图,小弟感激不尽

手机充电器原理图

随机推荐

【范洪泉制常青壶】拍卖品_图片_价格_鉴赏_紫砂_雅昌艺术品拍卖网

王一博行程安排

电视剧父母爱情超长版片花预告

请问这是毛囊炎吗?我就这两天突然冒出来这么多,不懂怎么办!有点痒!

(注:稻川淳二是日本的广播主持人,常讲怪谈)这个故事现在连稻川淳二

"|贾玲x范丞丞|加饭cp

这个有矿的城市是人人向往的娱乐之都,以玩出名还玩出了世界遗产

小奶狗头像男生真人超帅|小奶狗呆萌男生头像|男生头像可爱超奶