沂蒙英雄儿女的手抄报英雄手抄报

相关图片

英雄儿女手抄报英雄手抄报

英雄儿女word小报手抄报模板

你知道电影英雄儿女王成的原型是那几位志愿军吗

小英雄手抄报内容小英雄手抄报内容文字

大型红色经典锡剧《英雄儿女》即将首演_王芳_江苏省_王成

随机推荐

王俊凯微博粉丝头像王俊凯粉丝专属头像2022已更新今日热点

范冰冰

【超高清壁纸】总有一款属于你,1080*1920(91p)

王俊凯 霸气凯最后一期,下期换风格. - 抖音

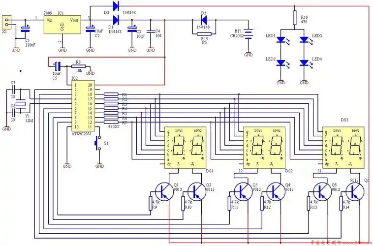
led时钟电路图(只需要实现功能就可以,不需要别的任何条件,学生,做

谁那有现成的maya帮我导出geralt的面部贴图发上来?

动漫男头 #动漫男头像高冷 #动漫男头伤感 - 抖音

夏目友人帐 的场静司 名取周一 绘师:ケイ(p id=37943082) 本作品id=