Warning: session_start(): open(/tmp/sess_p6pdeom1u8qi3eobj073hbpaih, O_RDWR) failed: No space left on device (28) in /www/wwwroot/www.nnbbaa.com/config.php on line 2

Warning: session_start(): Failed to read session data: files (path: ) in /www/wwwroot/www.nnbbaa.com/config.php on line 2
工装室内设计说明 - 能吧图片库

工装室内设计说明

相关图片

灯具设计说明

logo设计说明范例.doc

家居装修设计说明文案短视频剧本室内家装设计施工文案素材抖音

中式风格室内设计说明

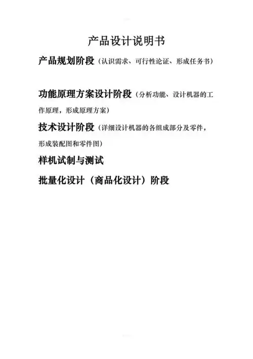
产品设计说明书

随机推荐

「 谭鸭血老火锅 」菜品海报 美团图片拍摄.

【张靓颖】王牌对王牌未播片段《我》

十大最强封号斗罗史莱克七怪成了100级的神

快乐酷宝38动漫_手机乐视视频

黑色领带男 正装 商务 职业韩版男士西装懒人拉链领带一易拉得潮

动漫角色人体结构与姿势素材参考

鼻子长得好,美女面相跑不了 这4位女星鼻梁高挺,个个绝美

速更新中收集周柯宇表情包专属楼