5v手机充电器原理图(三款充电器电路原理图详细)

相关图片

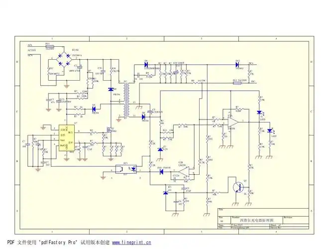
西普尔充电器原理图

智能充电器设计 放大电路 电路维修 手机充电器原理图 电子元器件图片

电动车 48v 充电器原理图与维修(高清版)

手机自动充电器电路图

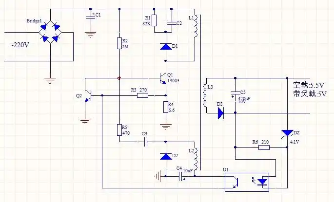
手机充电器常用的几款电路原理图

随机推荐

李现头像q版

谁说宋小宝黑瘦?今天他晒出年轻时候巅峰照颠覆了对他三观的认知

搬运|文轩 养成系cp的奇妙感

张靓颖厉害了,把别人不敢穿的皮衣穿出了时尚感,这衣品不得了(3)-中国

4v 800毫安,实际上单块电池是两块4.7v的串联起来的

让你知道知道什么叫做黑手,阿米诺斯

【手绘/绘画过程】手绘赛文奥特曼,纪念赛文奥特曼55周年!

头像古风女生唯美仙气