kk 商标公告

相关图片

kk

亲爱的热爱的李现同款短袖kk t恤

《亲爱的,热爱的》剧组成尖叫之夜首宣嘉宾,kk战队要回来了

kk

kkk 商标公告

随机推荐

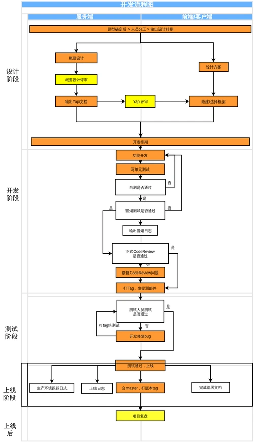
研发流程图-在线免费绘图工具,在线er模型设计,云架构图设计,思维导图

深蓝色系服装单品怎么搭配 英国女王都爱的深蓝色系单品就得这么搭

正弦波新款静音一线通控制器48v60v72v通用替换本铃专用更多电动车零

【德云社周九良亲笔签名照】出周九良亲笔签名照片

49岁宁静深夜私会异性好友,豪宅价值千万,曾赴美国为前夫产子

如果体重是女生的克星一般,那么身高就是男生的硬伤了.

歌谱专区 歌谱分享 → 单程车票 分类:外国 格式:口琴谱

美国地理概况