计春华的长相十分彪悍,看起来就给人一种凶神恶煞的感觉,他的这一生

相关图片

武汉面馆杀人:羔羊的尊严,恶狼的模样!

世界上最凶恶的犬种:藏獒遗憾未上榜

正在研究水质的科研人员

凶神恶煞的意思

凶神恶煞气势逼人 英国画师"坏蛋"作品赏

随机推荐

好听的简单两字网名女生高冷及男生两字网名霸气冷酷范文

演员陈乔恩最新唯美写真图片桌面壁纸下载

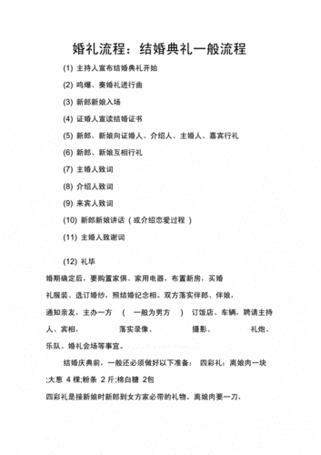
婚礼流程:结婚典礼一般流程.docx 4页

2021身高标准表来了!你家孩子达标没?让孩子这么做多长4厘米!

女皇系列-古风录(鹤)-话本小说网

百多邦 创面消毒喷雾剂 70ml

帅气动漫头像超拽男生霸气高冷男头大全

唯美粒子gif动图图片-正版gif素材401406536-摄图网