对颜色净度切工等钻石的4c完全没概念16615carat重量:克拉数(30分

相关图片

钻石香烟价格表图大全一览钻石香烟价格及种类介绍

2024年第一波一克拉钻石行情价多少钱

都清楚1克拉钻戒价格取决于戒托材质,钻石4c和钻戒品牌,戒托材质分

钻石香烟价格表图大全一览2020钻石荷花香烟多少一包

本次钻石价格采集时间为2022年3月4日-3月6日30分—2克拉价格表,大家

随机推荐

孙怡的古装扮相太美了啊

女款梅花斜襟凤尾龙凤长款开业中国风舞台表演大红织锦缎礼服旗袍

壁纸控一枚有没有可爱甜甜壁纸分享的或者是梦幻仙气的感觉的壁纸

猫头鹰树皮色伪装.白天睡觉,深夜出动猎杀食物! - 抖音

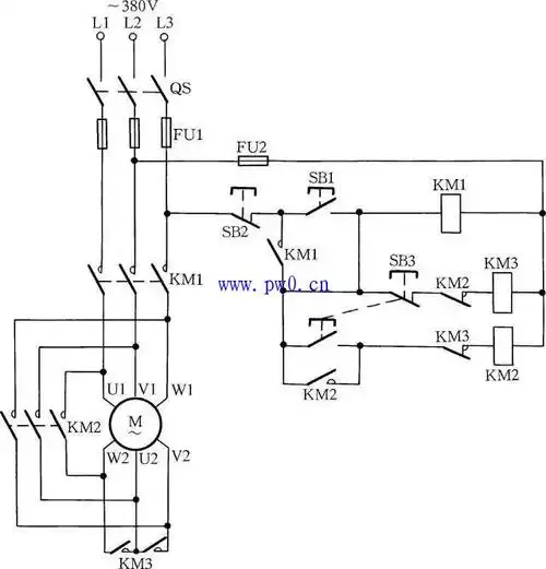
手动y三角降压启动控制电路图_电工基础知识_电工技术-电工最常见电路

歌手任妙音的个人资料

赖冠霖宋雨琦实锤 赖冠霖宋雨琦什么关系这一举动好亲密

你好夏天唯美文字创意图片