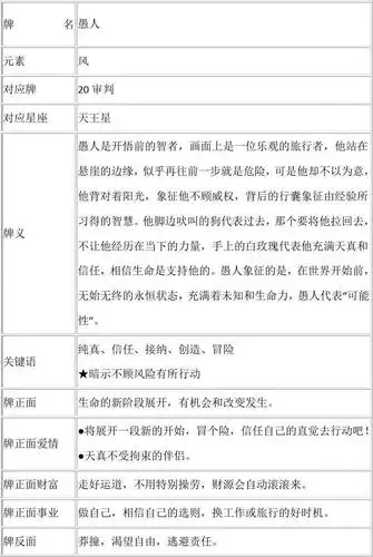
塔罗牌义解释详细

相关图片

塔罗牌义解释详细

塔罗戒指 避免这些常见的错误将使学习塔罗牌变得更加容易!

pvc防水塔罗牌tarot 金箔普及韦特塑料塔罗牌镀金黑色纸质说明书

塔罗牌阵大全

品牌:apple 尚腾 型号:1955 材料:纸 一副80张牌 带说明书 尺寸:7

随机推荐

40岁殷桃真敢穿!把牛仔衣当裙子穿,还只扣一颗扣子,身材爱了

郑爽这些唯美发型剧情照,加颜值,升气质是妥妥的

音乐界的马保国?这一次,华晨宇为自己的"狂妄自大"付出了代价

灯下的慈祥背影

动漫壁纸火影卡卡西

毛不易音乐里的情深

亮剑:同样是秀琴被抓向城楼,老版真实,你看新版秀琴的发型是啥?

日本超流行的「用喷的清洁毛孔」竟然能让毛孔在2星期就能消失了不见?