210_348gif 动态图 动图

相关图片

长假就要结束, 估计很多爸爸妈妈会遇到宝宝哭闹不上幼儿园的情况吧?

孩子生病哭闹不止儿科医生轮流抱娃郑医再现袋鼠妈妈

表白小姑娘的哭戏

孩子一哭你就妥协,这种溺爱其实是种伤害!

哇哇大哭的妍子女孩

随机推荐

事实证明,已经"跌落神坛"的黄渤,早已步入了另一条大道

粉红手绘卡通表情可爱的笑脸

王祖贤年轻时绝美照片集:张张惊艳,值得珍藏(1)_聂小倩_图片_漂亮

精选闺蜜头像精选闺蜜团头想和你做彼此心事的靠山想和你永远好奇又

中式古装头饰新娘头饰结婚古装发饰套装中式流苏凤冠秀禾服配发饰186

动漫闺蜜头像

ella亲手帮儿子理发,4岁劲宝神似妈妈,2000多万元豪宅内景曝光_生活

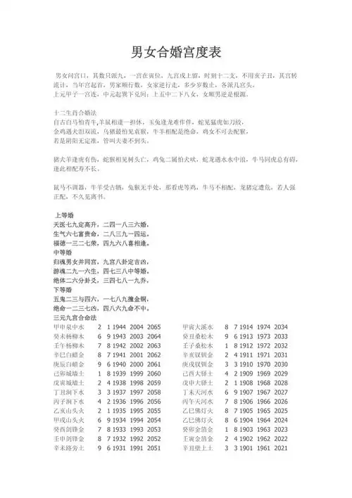
男女八字纳音合婚软件_八字合婚男女宫命表_男女八字免费合婚