人体侧身绘画技巧

相关图片

人体侧身绘画技巧

多角度的人物画法非常关键!侧身,侧边的初学者人物姿势绘画技巧

侧身站立姿势怎么画?动漫人物全身站立画法教学!

立绘人物站姿怎么画简单讲解人体站姿画法教程

教你如何画好漫画教程44-自然的侧面画法

随机推荐

壁纸/锁屏/聊天背景 易烊千玺

原创清新 简洁 可爱 卡通 森系 萌物 电脑壁纸 私信制作(详细看我的

公主涂色本小学生美少女画画书3-9岁儿童涂色绘本公主涂鸦填色本

王菲真厉害,她恐怕是唯一一个开演唱会穿无底高跟鞋的人了吧!

古力娜扎接受采访:首次回应和张翰分手一事!已经把不开心的事都淡忘了

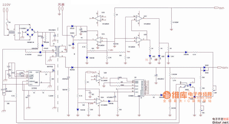
48v电动车充电器原理图

位 "19号公路超跑俱乐部"创办人——向以伟 成都第一名媛—— 曾美娟

飞机头