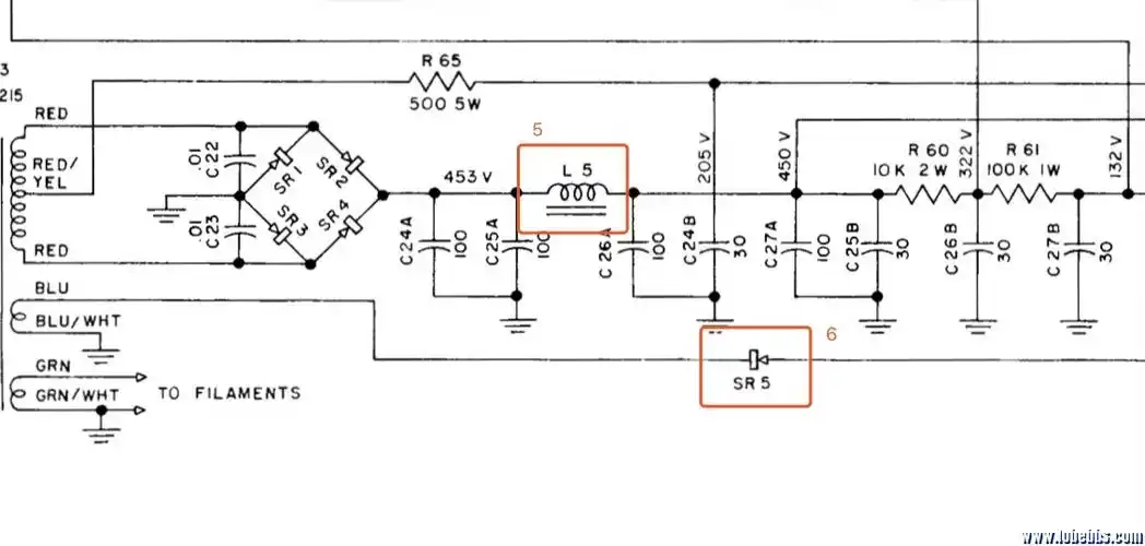
麦景图c22功率放大器电路图

相关图片

一代名机mc275

麦景图275胆机kt88串火求助

求kt88并联推挽的电路图麻烦j版和各位dx了

麦景图c22唱放前级放大器电路图

简易电子管功放电路图大全6p3ptda2822mc2756n5p电子管全文

随机推荐

王俊凯工作室更博分享长腿俊凯四宫格

汪东城回应吴尊飞轮海演唱会之事,暗示不会再和炎亚纶同台_重聚_网友

图文伙伴计划 可爱的小男孩简笔画头像,小男孩简笔画这样画, - 兑音

关之琳大美人年轻时候的照片真不多翻来翻去就那几张

王一博头像

有着细碎小卷的刘海啦~它对于脸型的要求并不高,几乎适合大部分的脸型

《蜘蛛侠:英雄远征》炫酷高清桌面壁纸

第三章 拜复乐说明书.doc