自动水位控制带常开常闭触点带浮球开关怎么接线

相关图片

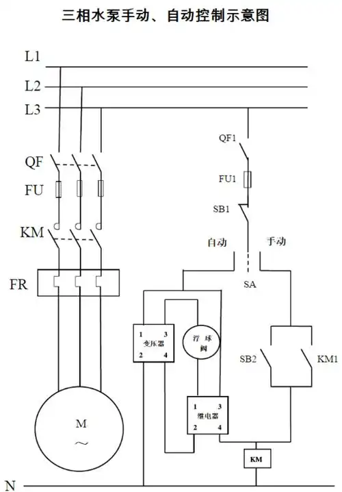
用一个浮球控制三相水泵接线图

三相水泵,一个启动按钮和一个停止按钮加上接触器和续电器,hh52p和浮

三相电排污泵好不装浮球

追问 是220v电压的水泵,浮球阀两颗线的,请问交流接触器那里的

用"两个浮球阀"控制"三相潜水泵"的接线图?:浮球阀设置

随机推荐

动漫女头︱仙气十二星座唯美动漫女生头像,闺蜜头像

秀恩爱好下场不会恩爱下场 表情包:天天就是虐狗

客厅沙发效果 客厅沙发颜色效果图

和平精英:5款平底锅,小黄鸭只能排第二,第五款白送都没人要?

抖音网红壁纸看看有你喜欢的吗

王靖雯不胖沦陷吉他谱

"州投资促进局局长李琳说,"面对新时代的机遇和挑战,我们深刻认识到

陈小春家jasper也爱看的汪汪队,全球最火的狗狗,你家娃还没看?