电工师傅们,帮我看看,这是是怎么回事,三相电饼铛,下面有时候加热上不

相关图片

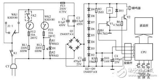
电饼铛电路图

烘炉-电路图-电子产品世界

电饼铛双开关接线图_电饼铛双开关接法图解

美的电饭锅煲电路图

方形电饼铛总开关灯亮,上盘灯不亮,上下盘不加热,维修起来简单

随机推荐

冰淇淋手工怎么做?

6月2日 11:07 关注 王俊凯 时尚 明星 街拍 摄影 评论 收藏

肖战眼镜一戴,又帅又可爱

图源于微博:g195潮流壁纸

热镀锌接地角钢接地极

大花臂超级女声谭维维的时尚穿搭简约又帅气高个子女生学起来

有没有宋亚轩学习时的照片,想打印出来激励自己? - 知乎

复方岗松止痒洗液(紧俏俏)