全自动镉镍电池充电器电路图

相关图片

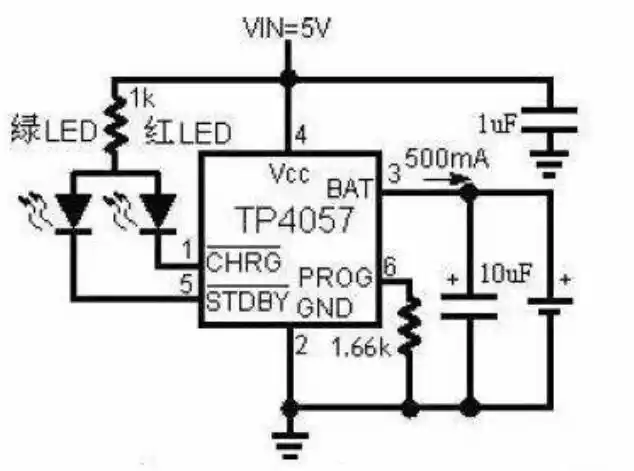
锂电池充电器电路

上面给出了18650锂电池充电器和升压器模块的电路图.

6v手电钻锂电池充电器电路图

3v电池充电器的电路毕业课程设计.doc

18650锂电池充电器电路原理图

随机推荐

任嘉伦《锦衣之下》 ||公用头像part3|| 亦暖亦正, 亦萌亦敛, 亦谐亦

要问王菲的发型标准答案一定就是短发,她的这一顶波波头可太减龄了吧

张艺兴出席代言活动 曝光了全新"锅盖头"造型-金投网 (手机金投网 m.

唱歌时到底哪里发力?

自测脸型分析看看你搭配什么样的鼻子能变神颜

国产高分电视剧《毛骗》全三季44集高清中文字幕[mp4/67.

男生日系短发烫发发型做帅气的美男子

杭州哪里剪发好杭州烫发 易打理发型nt风发型杭州染发 分享日常吹干