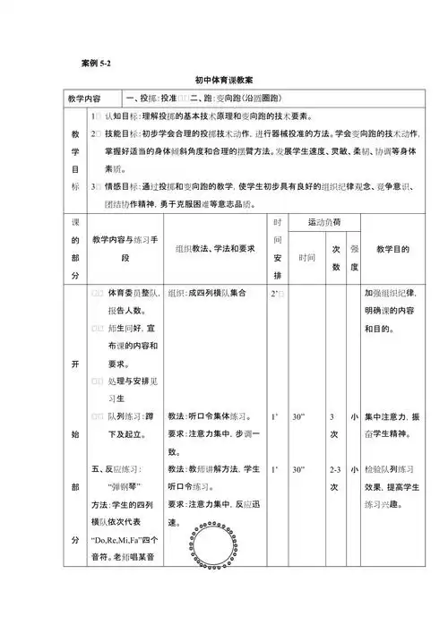
体育课教案模板

相关图片

新课标体育与健康教案集(水平四) #体育课 #新课标 #初中 - 抖音

小学六年级体育课教案 (3)

体育课教学设计

最新体育课身体素质练习教案.pdf-原创力文档

小学体育课教案——《坐位体前屈》教案

随机推荐

王源演唱会造型,头发特意染成了粉丝的应援色绿色,真是太爱了.

p>黎明 i>(leon lai ming) /i>,1966年12月11日出生于北京,中国香港

【武功山金顶的古祭坛】

鹿晗郑恺王祖蓝包贝尔 气质演技只适合演小弟的男星_大众网

绿色养眼高清壁纸

陈飞宇 为带你领略金鸡

农村留守儿童吃饭8张图,让人看了好心酸,哪一张让你想流泪?

高手在民间穿越火线玩家手工diy纸做巴雷特