xx拜访行程安排

相关图片

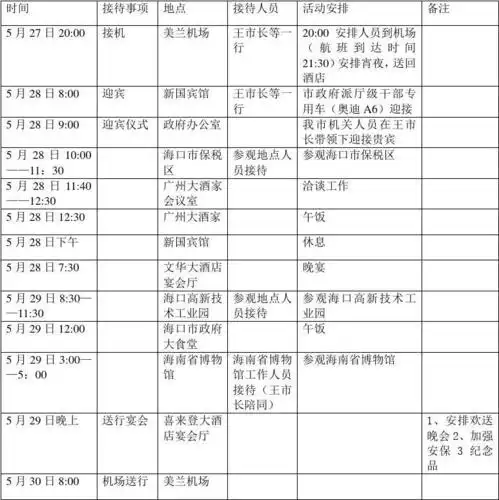
拟订接待方案及行程安排

接待方案及日程表

近期市级领导接访日程安排表

三,接待日程安排

会议日程安排表72247

随机推荐

优漫萌娃:2021儿童身高体重标准表最新版,看看你家孩子达标没?

探索频道原始生活40天赤裸与恐惧nakedandafraidxl第二季全8集英语

围炉三国锅盔

女子身份特殊,有黑衣人保护原来是日本少佐|五号特工组|王丽坤|抗战剧

高级感配色表 #色彩搭配 #油漆调色 - 抖音

握草

首发于苗族风情 苗医,苗药 自由职业 6 人 赞同了

蔡徐坤